2020“第八届中华艺术金马奖”申报至9月16日在中国举办
2020“第八届中华艺术金马奖”申报至9月16日在中国举办

“2020第八届中华艺术金马奖颁奖盛典”拟定于希腊雅典举行
因受今年全球疫情的影响,有望本届活动在中国大陆举办。截止申报时间延期到9月16日。
2020第八届中华艺术金马奖申报细则
一、宗旨
为促进华人艺术创作蓬勃发展,展现区域文化的多元风貌,提升华人艺术内涵,推动华人艺术走向世界,特举办该系列活动。
二、主办
视觉(中国)有限公司
中华艺术金马奖组织委员会 (以下简称本会)
三、申报资格
1、申报年度及资格:
2020第八届中华艺术金马奖申报作品的获奖时段为:2019年9月1日至 2020年9月15日,在国际及大中华地区各艺术门类评选活动中,获得国家级以上权威比赛及展览最高奖(金奖、第一名、冠军或一等奖)之作品作者,以奖项授予时间为准(未收到获奖证书者可提供相关有效证明,如获奖通知和媒体报道);
2、中华艺术金马奖只授予平面视觉艺术门类。如美术、书法、摄影等、少儿金马奖包括但不限于以上各项;
3、金马奖共分为成人金马奖和少儿金马奖两大类,凡 18 岁以下人士只能申报少儿金马奖;
4、申请者必须为海内外华人、华裔和华籍(华籍为具备中国大陆、台湾、香港和澳门之永久居民或居留权者);
5、符合条件的申请者可自行申报,各相关机构和个人可对符合条件者进行推荐申报,中华艺术金马奖之终身成就奖、伯乐奖、组织工作奖仅限省级以上专业社团丶组织机构和本组委会专业推选委员会推荐提名。对组织、培养和推荐最终获奖者成就突出的个人,授予中华艺术金马奖之伯乐奖,对组织机构授予中华艺术金马奖之组织工作奖;
6、如对申报身份及奖项资格存有争议,中华艺术金马奖组织委会具有绝对和最终解释权。
四、申报方式
填写2020第八届中华艺术金马奖申报表,并将申报日期范围内符合资格之获奖证书和代表作品电子原文件于申报截止日前,统一打包发送到以下邮箱:52190219@qq.com,邮件名为:“姓名+第八届中华艺术金马奖申报”,
电子文件名请以:“姓名+作品名或证书名+电话+快递地址”命名即可。
五、申报日期
2020年9月16日前
六、入围提名名单公布日期
2020年9月16日起陆续通知入围者,并将于9月30前日正式公布全部入围名单 。
七、最终获奖名单公布日期
2020年10月下旬(暂定),于第八届中华艺术金马奖颁奖盛典现场公布。
未能出席颁奖典礼的入围者,活动结束后发送“入围证书”电子档至申报人邮箱。
八、奖项设置
1、终身摄影成就奖 1-3名
2、伯乐奖 2-4名
3、金马艺术家 约20名
4、金马奖 约30名
5、金马提名奖 约30名
6、金马奖入围 约50名
7、组织工作奖 1-3名
九、申报注意事项
1、往届中华艺术金马奖获得者,可继续申报,如果仍然符合入围条件,将授予“2020中华艺术金马奖金马艺术家”荣誉称号;
2、往届金马奖提名奖获得者,可继续按正常程序申报;
3、中华艺术金马奖只可申报个人奖项,不得以集体名义申报;
4、提交申报文件后,即视为同意本章程所列之各项规定,一旦提交申报直至入围名单公布,作者不得以任何理由拒绝参加最终评审;
5、申报者提供证明资料、作品之合法性、版权和肖像权等一切法律责任由其申报者本人承担;
6、中华艺术金马奖系华人艺术金奖俱乐部,申报前,首先请确认入围后,有义务全程参加获奖作品巡回展和颁奖典礼等系列活动,所有奖项以本人亲自抵达颁奖现场领取为准;
7、本会保留申报作品是否具备参评资格的最终决定权,并有权对有损本会名誉或威信之嫌的申报者和作品予以拒绝参评;
8、申报材料一律使用中文,包括作品名称、作者姓名、地址等一切申报文件;
9、本会有权使用申报获奖作品;
10、详情浏览中华艺术金马奖微信公众平台:ARTJMJ。
更多详情请点击:中华艺术金马奖问答
https://c.quk.cc/3/z8/tow1gudxjdj > 2020第八届中华艺术金马奖颁奖盛典拟定于10月下旬在希腊雅典举行。
因受今年全球疫情的影响,有望本届活动在中国大陆举办。

中华艺术金马奖组织委员会
2020年8月30日
请复制以下链接在电脑上打开下载,然后在电脑上填写并提交电子申报文件。
链接: https://pan.baidu.com/s/1Y5xIWn5Cb0MTMvyiGe5RyA
提取码: 8rj5
如不能正常下载,可联络微信:JMJZWH 索取
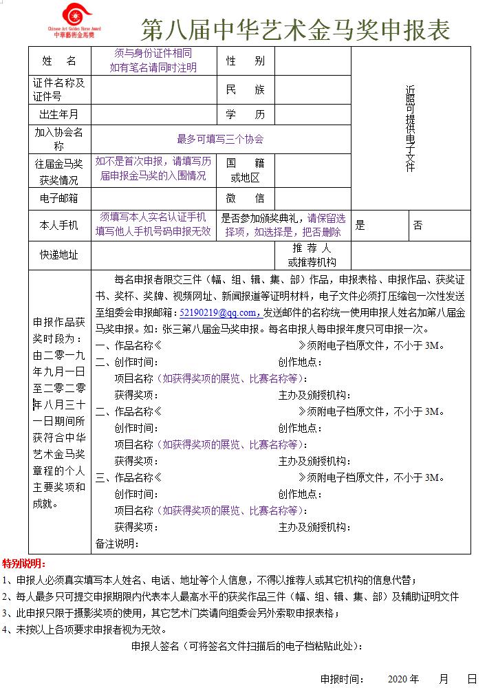
下图为申报表格样张


历届颁奖盛典回顾
新华社报道第七届中华艺术金马奖颁奖盛况和历届中华艺术金马奖回顾

2008 台北 首届中华艺术金马奖

2012 香港 第二届中华艺术金马奖


2015 锡林浩特 第三届中华艺术金马奖

2016 鸟瞰台中圆满剧场 第四届中华艺术金马奖现场

2016 台中 第四届中华艺术金马奖

2017 乌兰巴托 第五届中华艺术金马奖

2017 长春 第五届中华艺术金马奖分会场


2018 皇后镇 第六届中华艺术金马奖

2019 鸟瞰槟城升旗山第七届中华艺术金马奖现场

2019 槟城-金马伦高原 第七届中华艺术金马奖

“2020 第八届中华艺术金马奖颁奖盛典系列活动”拟定于10月下旬在希腊雅典举办,敬请期待。
-
- 1992年,故宫墙上出现成排宫女,现身5秒后消失
-
2026-01-11 14:23:07
-
- 1983年的616惨案,被认为是严打的导火索,当年到底发生了什么?
-
2026-01-11 14:21:03
-
- 1977年的高考
-
2026-01-11 14:18:59
-
- 1949年河北省刚成立时候的行政区划
-
2026-01-11 14:16:54
-
- 1992年公主岭列车事故:调车员擅自改信号,两辆进站列车相撞
-
2026-01-11 14:14:50
-
- 朱见深:被清朝抹黑的皇帝,为明朝续命160年,打仗比朱棣还狠
-
2025-12-30 00:38:08
-
- 爱新觉罗·溥仪:命运多舛的清朝末代皇帝
-
2025-12-30 00:36:03
-
- 唐朝有名的地痞,强行将亡父葬在龙穴,三十年后他成了开国皇帝
-
2025-12-30 00:33:59
-
- 左良玉手握80万精兵,在国家灭亡前却不愿救皇帝,后世还称他忠臣
-
2025-12-30 00:31:54
-
- 顺治皇帝:一个传奇的叙述
-
2025-12-30 00:29:50
-
- 清代紫光阁功臣:乾隆皇帝的光荣榜、十全武功执行者
-
2025-12-30 00:27:46
-
- 赵氏名人榜,从书法家到皇帝再到神话传说传说中“武财神”
-
2025-12-30 00:25:41
-
- 朱温:一个被称为荒淫无度、无耻小人的开国皇帝
-
2025-12-30 00:23:37
-
- 简单了解,南北朝时期,南朝梁的历代皇帝
-
2025-12-30 00:21:32
-
- 清朝皇帝顺序和各个皇帝的详细简介
-
2025-12-30 00:19:28
-
- 中国丞相演义:贾充,终结三国的军师,晋皇帝的宠臣
-
2025-12-29 00:57:32
-
- 南宋悍妇皇后李凤娘:除了把丈夫宋光宗逼疯,还是3代皇帝的噩梦
-
2025-12-29 00:55:28
-
- 图拉真:罗马最出名的五个皇帝之一,随便几条政策让罗马开始腾飞
-
2025-12-29 00:53:23
-
- 靖康之变|1127年金军南下取北宋东京,掳走徽钦二帝,致北宋灭亡
-
2025-12-25 10:53:03
-
- 身为帝王却一生钟情于画——宋徽宗对中国画文化的影响与贡献
-
2025-12-25 10:50:59



钱三强、钱学森、钱伟长是同一家族吗
李叔同生平简介及代表作品(1942年弘一法师在泉州圆寂)