刚刚,2019山东高考分数线公布
刚刚,2019山东高考分数线公布
今天(24日)下午3:30,山东省教育厅召开新闻发布会,公布2019年山东省夏季高考的自招线和本科线。
山东2019年夏季高考
本科普通批录取控制分数线:文科503分,理443分。
自主招生学校参考分数线:文科542分,理科514分。
艺术类本科文化分数线:艺术文326分,艺术理287分。
高水平运动员(享受65%分值考生):文科326分,理科287分。
体育专业文化分数线:本科303分。
按照往年经验,预计发布会后半小时即可查询高考成绩。
三种查分方式
网上查询方式:登录山东省2019年普通高考成绩查询平台(网址为http://cx.sdzk.cn/);
短信推送:考生接收短信的手机号为高考报名使用的手机号,省招考院发送短信的号码为106930066。
关注微信公众号“山东教育发布”:通过“微服务”入口,也可以直接查询高考成绩。
关于填报志愿
请戳链接了解详情
@威海考生,本科线公布,28日报提前批志愿,还有…
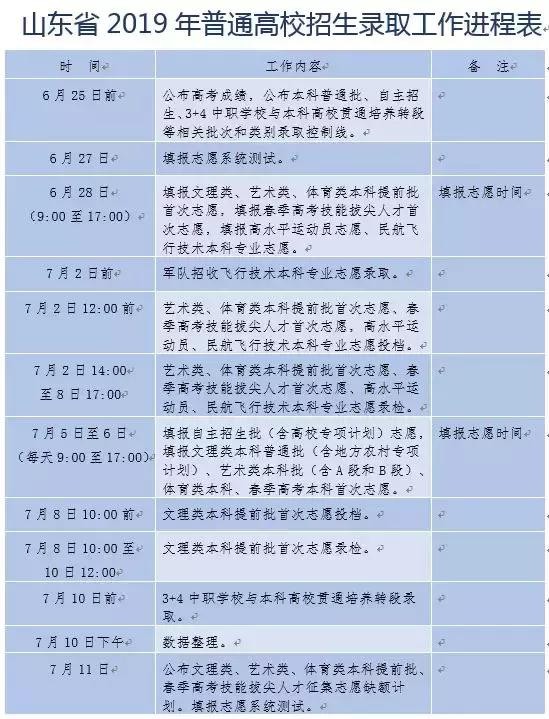
近日,山东省教育招生考试院发布了2019年山东高考录取进度表,考生和家长们一定要收藏!





已公布的各地高考分数线,一起来看看各地的情况吧。需要说明的是,各地试题、总分、评卷情况、考生人数、招生人数并不完全一样,分数线高低次序不作为参考。



















-
- 中国5大战区分别包含哪些省份,哪个战力最强?
-
2026-03-21 03:46:31
-
- 重磅!77所大学入选“珠峰计划”,288个基础学科基地名单公布
-
2026-03-21 03:44:17
-
- “黑人问号脸”表情包,结婚了
-
2026-03-21 03:42:02
-
- 霍去病:年轻将领的传奇与启示
-
2026-03-21 03:39:48
-
- 你还不知道周鸿祎是谁吗?
-
2026-03-21 03:37:34
-
- 袁弘张歆艺结婚却火了这首歌 你单曲循环了吗?
-
2026-03-18 04:31:54
-
- 人民日报点名表扬周星驰(人民日报为什么会点名表扬周星驰?)
-
2026-03-18 04:29:40
-
- 女模艾栗栗个人资料,艾栗栗身高三围是多少
-
2026-03-18 04:27:26
-
- 林依轮助力儿子进军话剧圈,演技出色更似母亲
-
2026-03-18 04:25:11
-
- 揭秘那英家族背景:那辛与那英的关系
-
2026-03-18 04:22:57
-
- 从《80后》到《无问西东》,8年仅两部作品,导演李芳芳极致匠心
-
2026-03-18 04:20:43
-
- 吴亦凡,罗志祥,吴秀波肯和粉丝“约”的偶像,都是活菩萨吗?
-
2026-03-18 04:18:28
-
- 金子涵家境怎么样,金子涵个人资料以及出道背景大起底
-
2026-03-18 04:16:14
-
- 董浩叔叔的近期状况被揭露,他的着装看起来像农民
-
2026-03-18 04:14:00
-
- 蔡国庆的妻子身份之谜:揭示他的情感历程
-
2026-03-18 04:11:45
-
- 薇娅多大真名叫什么 揭秘薇娅的心酸成名史每一个人的成功都不容易
-
2026-03-17 02:46:29
-
- 快乐8玩法中奖规则3个预测和推荐必赚的方法
-
2026-03-17 02:44:14
-
- 飞轮海三个富二代一个穷人都是谁 为什么说飞轮海只有三个人
-
2026-03-17 02:42:00
-
- 湖北十七中28分钟视频找不到视频消息是从哪里出来的
-
2026-03-17 02:39:46
-
- wwe女子无上衣摔角画面太辣眼不忍直视
-
2026-03-17 02:37:31



王佳怡kelly王三部曲视频事件 kellywang王佳仪三部曲18岁暗黑往事
"最红裸模"张筱雨:22岁时拍写真火爆全网,如今将近40岁仍单身